首页
最新信息
热度信息
首页
最新信息
热度信息
当前位置:
首页
> 研报详细页
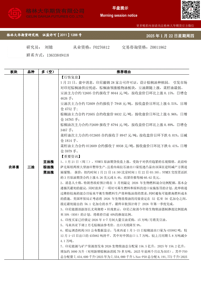
格林大华期货-早盘提示:三油两粕-260122
研报作者:
刘锦
来自:
格林大华期货
时间:
2026-01-22 09:10:57
股票名称
股票代码
研报类型
(PDF)
发布者
da***08
研报出处
格林大华期货
研报页数
4 页
推荐评级
研报大小
290 KB
研究报告内容
打开报告原文
1/4
下载报告
打开报告原文
推荐给朋友:
收藏
|
分享到微信朋友圈
打开微信,点击底部的"发现",
使用"扫一扫"即可将网页分享至朋友圈。
推荐您下载
慧博智能策略终端
,还能查看更多相关研报和第一手的投资资讯,同时提供各种相关数据和盈利预测,可多角度观测,多维度帮您做出正确的投资决策。
大家关注
1、
华金证券-电力设备与新能源行业深度报告:AIDC供电三重挑战下,SST率军突围-260118
2、
方正证券-机械行业:钙钛矿商业化进程加速,开启太空光伏星际算力新纪元-260106
3、
国投证券-2026年A股年度策略展望:“三牛”开道,步步为“嬴-260118
4、
太平洋证券-2026年度医药行业投资策略:聚焦创新,共赴新程-260101
5、
西南证券-医药行业2026年投资策略:创新药板块进入精选个股行情,关注出海、脑机接口、AI医疗三大方向-251230
6、
天风证券-基础化工行业2026年年度策略:供需逆转、产业重构、价值重估-260114
7、
东吴证券-乘用车行业全球化策略:从全面扩张走向分市场/分主体的结构性出海-260108
8、
西部证券-良时正可用:2026年十大宏观趋势展望-260107
9、
东吴证券-凌云股份-600480-汽零领军企业,拓展液冷&机器人新业务-260110
尊敬的用户您好!
为了让您更全面、更快捷、更深度的使用本服务,请您"
立即下载
" 安装《
慧博智能策略终端
》
使用终端不仅可以免费查阅各大机构的研究报告,第一手的投资资讯,还提供大量研报加工数据,盈利预测数据,历史财务数据,宏观经济数据,以及宏观及行业研究思路,公司研究方法,可多角度观测市场,用更多维度的视点辅助投资者作出投资决策。
目前本终端广泛应用于券商,公募基金,私募基金,保险,银行理财,信托,QFII,上市公司战略部,资产管理公司,投资咨询公司,VC/PE等。
慧博投资分析手机版 手机扫码轻松下载